Actor Lifecycle
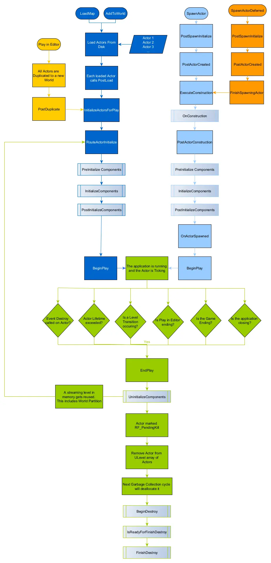
来自官网生命周期区别图: 
总得来说,不同方式创建的actor,会经历不太相同的生命周期。
- 在关卡里播放,会经历一个 复制事件。
- 把actor拖进去关卡编辑器,会经历 加载事件。
- 代码调用 spawn actor,会经历 spawn 事件。
- 延迟spawn actor,会经历 延迟spawn 事件。
actor component lifecycle
有两个比较常用的回调
OnRegister
这个函数开始调用,说明 component已经可用了,各种参数都有值,不管是什么模式下创建的actor,都会通知component 已经准备好的通知。所以各种设置值,都可以在里面完成。
InitializeComponent
相当自己决定注册合适完成。 首先,bWantsInitializeComponent = true 然后在完成自己要的初始化后,调用 RegisterComponent();进行通知。
cpp
/**
* Initializes the component. Occurs at level startup or actor spawn. This is before BeginPlay (Actor or Component).
* All Components in the level will be Initialized on load before any Actor/Component gets BeginPlay
* Requires component to be registered, and bWantsInitializeComponent to be true.
*/
ENGINE_API virtual void InitializeComponent();